Instance Verification Kit (IVK)
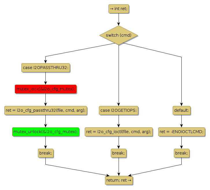
mutex lock @ [18530+27+/linux-3.19-rc1/drivers/message/i2o/i2o_config.c]
Instance Signature: i2o_cfg_mutex
|
The Matching Pair Graph:
|
|
Function Name
|
Control Flow Graph (CFG)
|
Events Flow Graph (EFG)
|
Source Correspondence
|
|
i2o_cfg_compat_ioctl
|
|
|
[18335+20+/linux-3.19-rc1/drivers/message/i2o/i2o_config.c]
|